English
论坛APP
论坛首页
OMSI赛车小游戏
免费注册会员 Register!
登錄
VIP和积分充值
银行
模拟股市
版主名录
幫助
简简切換
模载联合支援站
搜索
模载联合支援站
»
「OMSI提问区」
» 后视镜问题还是没解决
‹‹ 上一主題
|
下一主題 ››
发新主题
发布投票
发布商品
發佈懸賞
發佈活動
發佈辯論
發佈視頻
[
待解決
]
后视镜问题还是没解决
tangquanshuo
浙江-杭州
健 康
青铜级驾驶员
會員編號
552696
帖子總數
213
下载积分
2559 分
膜仔通汇
35 先令
註冊日期
2025-3-8
1号车/楼主#
发布时间 2026-1-18 16:31
发私信
引用
后视镜问题还是没解决
🎃 使用 Win10 发送
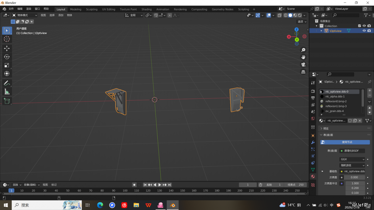
依旧移植后视镜,模型显示出来了,但电子后视镜的屏幕部分是灰色的,贴图文件和CFG都写好了,求大佬帮看看,改了半天还是灰的,我现在把CFG和logfile以及blender截图都传上来,求哪里出问题了
屏幕截图(200).png
(460.35 KB)
2026-1-18 16:31
屏幕截图(201).png
(590.31 KB)
2026-1-18 16:31
logfile.txt
(482.88 KB)
logfile.txt
(482.88 KB)
下載次數: 1
2026-1-18 16:31
modeldata_U12_2D_Electric.cfg (3).txt
(531.42 KB)
modeldata_U12_2D_Electric.cfg (3).txt
(531.42 KB)
下載次數: 1
2026-1-18 16:31
屏幕截图(197).png
(1.04 MB)
2026-1-18 16:36
[
本帖最後由 tangquanshuo 於 2026-1-18 16:36 編輯
]
會員編號
552696
精華
0
總積分
103
赛事币
0 分
信用分值
0
權限
15
來自
浙江-杭州
最後登錄
2026-1-19
查看詳細資料
‹‹ 上一主題
|
下一主題 ››
版塊跳轉 ...
> 「新人报到帖!」
> 「游戏情报和预告」
> 「OMSI庭院区」
> 「OMSI1 mod区」
> 「OMSI1/2通用地圖mod」
> 「OMSI日常区」
> 「视频分享区」
> 「截图活动区」
> 「OMSI学院区」
> 「OMSI 2 mod区」
> 「巴士mod」
> 「地图mod」
> 「涂装mod」
> 「其他mod」
> 「OMSI提问区」
> 「OMSI国产mod区」
> 「过时国产mod回收站」仅猫大可见
> 「欧卡2/美卡教程交流」
> 「欧卡2/美卡截图区」
> 「欧卡2mod区」
> 「车头mod」
> 「地图mod」
> 「拖车mod」
> 「涂装mod」
> 「欧卡2答疑区」
> 「美国卡车模拟答疑区」
> 「美卡mod区」
> 「质子巴士综合区」
> 「模拟火车\模拟火车世界」
> 「模擬火車答疑區」
> 「质子巴士mod区」
> 「模拟火车mod区」
> 「质子巴士涂装区」
> 「TML巴士模拟专区」
> 「TheBus」
> 「长途客车模拟」
> 「旅游巴士模拟」
> 「生活心情分享」
> □-股市交流
> □-報到區
> 「现实巴士交流」
> □-报站大家庭
> 「现实卡车交流」
> 「现实铁路交流」
> 「轨道摄影活动区」
> 「模擬飛行遊戲」
> 「模擬飛行答疑區」
> 「模擬飛行mod」
> 「其它铁路模拟游戏」
> 「BeamNG驾驶模拟」
> 「BS21和BS18专区」
> 「BVE/openBVE列车模拟」
> 「其他模擬遊戲」
> 「都市巴士模拟」
> 「都市巴士提问」
> 「世界地铁」
> 「Simtra巴士模拟」
> 「模拟巴士16綜合區」
> 「Transport Fever」
> 「GTA5侠盗猎车手」
> 「极品飞车」
> 「巴士世界」
> 「LOTUS交通模拟」
> 「建築模擬2015」
> 「动物园大亨」
> 「都市運輸2 」
> 「其他巴士遊戲」
> 「其他卡車遊戲」
> 「三维导师论坛」
> 「三维导师提问」
> 「无限试驾」
> 「无限试驾提问」
> 「卡车之路 On The Road」
> 「Truck World: Driving School」
> 「RNR加州卡车王」
> 「RigNRoll綜合版」
> 「RigNRoll答疑版」
> 「RigNRoll截圖區」
> 「德国卡车模拟」
> 「德卡綜合區」
> 「英卡綜合區」
> 「奧卡綜合區」
> 「英德奧答疑」
> 「德卡mod版」
> 「德卡mod区」
> 「英卡mod区」
> 「通用mod区」
> 「德卡国产mod」
> 「18轮大卡车」
> 「18輪教學區」
> 「18輪截圖區」
> □-皮膚
> 「經驗交流區」
> 「18輪答疑區」
> □-車頭模組版 Truck Mods
> □-貨櫃模組版 Trailer Mods
> □-轎車及巴士 Car & Bus
> □-地圖與其它 Map & Extra
> 「欧洲卡车模拟1」
> 「歐卡交流區」
> 「歐卡答疑區」
> 「歐卡截圖版」
> 「歐卡mod版」
> □-歐卡1.2/3版mod版
> □-歐卡原創模组
> 「中國卡車模擬」
> 「斯堪尼亚模拟」
> 「卡车技能大赛」
> 「旋转轮胎」
> 「旋轉輪胎提问区」
> 「旋轉輪胎mod区」
> 「公告区」
> 「人事部」
> 「法務部」
> 「站务部」
> 「外事局」
> 「活动部」
> □-遊戲賽事
控制面板首頁
編輯個人資料
積分交易
積分記錄
公眾用戶組
個人空間管理
基本概況
版塊排行
主題排行
發帖排行
積分排行
交易排行
管理團隊
管理統計