English
论坛APP
论坛首页
OMSI赛车小游戏
免费注册会员 Register!
登錄
VIP和积分充值
银行
模拟股市
版主名录
幫助
简简切換
模载联合支援站
搜索
模载联合支援站
»
「OMSI提问区」
» 游戏改模型后进游戏没显示
‹‹ 上一主題
|
下一主題 ››
发新主题
发布投票
发布商品
發佈懸賞
發佈活動
發佈辯論
發佈視頻
[
待解決
]
游戏改模型后进游戏没显示
tangquanshuo
浙江-杭州
健 康
青铜级驾驶员
會員編號
552696
帖子總數
213
下载积分
2559 分
膜仔通汇
35 先令
註冊日期
2025-3-8
1号车/楼主#
发布时间 2026-1-11 21:46
发私信
引用
游戏改模型后进游戏没显示
🎃 使用 Win10 发送
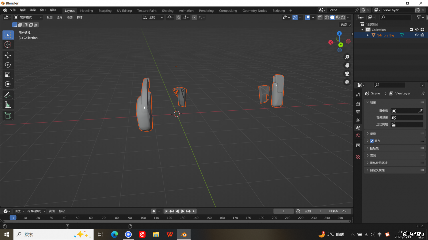
如题,依旧是想把MANNLC的电子后视镜移植到sobol3代SOLARIS上,于是通过blender改了模型,具体脚本之类的还没看,模型先改了装上了,改的是原本后视镜的模型文件,加了俩电子后视镜的屏幕,想先看看模型有没有显示,结果发现没有,自己研究过了也站内搜索过了,setvar和车型号应该是对的,请个建模方面的大佬分析下
屏幕截图(183).png
(450.45 KB)
2026-1-11 21:46
屏幕截图(185).png
(366.29 KB)
2026-1-11 21:46
屏幕截图(188).png
(1.12 MB)
2026-1-11 21:46
屏幕截图(189).png
(991.85 KB)
2026-1-11 21:46
屏幕截图(190).png
(1009.08 KB)
2026-1-11 21:46
屏幕截图(186).png
(444.15 KB)
2026-1-11 21:46
屏幕截图(187).png
(270.42 KB)
2026-1-11 21:46
logfile.txt
(14.89 KB)
logfile.txt
(14.89 KB)
下載次數: 11
2026-1-11 21:46
會員編號
552696
精華
0
總積分
103
赛事币
0 分
信用分值
0
權限
15
來自
浙江-杭州
最後登錄
2026-1-19
查看詳細資料
tangquanshuo
浙江-杭州
健 康
青铜级驾驶员
會員編號
552696
帖子總數
213
下载积分
2559 分
膜仔通汇
35 先令
註冊日期
2025-3-8
2号车/沙发#
发布时间 2026-1-11 21:57
发私信
引用
🎃 使用 Win10 发送
难道是要把cfg写好才能显示吗
會員編號
552696
精華
0
總積分
103
赛事币
0 分
信用分值
0
權限
15
來自
浙江-杭州
最後登錄
2026-1-19
查看詳細資料
大冬瓜(D.D.G.)
所屬 白金级灌水員
上海市
健 康
模载管理委员会
會員編號
164852
帖子總數
11942
下载积分
353640 分
膜仔通汇
5623 先令
註冊日期
2013-1-15
3号车/板凳#
发布时间 2026-1-11 22:08
发私信
引用
🎃 使用 苹果电脑版 发送
你改完导出了吗
-
會員編號
164852
精華
30
總積分
12198
赛事币
0 分
信用分值
0
權限
255
來自
上海市
最後登錄
2026-1-19
查看詳細資料
tangquanshuo
浙江-杭州
健 康
青铜级驾驶员
會員編號
552696
帖子總數
213
下载积分
2559 分
膜仔通汇
35 先令
註冊日期
2025-3-8
4号车#站票
发布时间 2026-1-11 22:35
发私信
引用
回复 3号车/板凳# 的帖子
🎃 使用 华为 发送
导出成一样名字到别的文件夹里再覆盖的
會員編號
552696
精華
0
總積分
103
赛事币
0 分
信用分值
0
權限
15
來自
浙江-杭州
最後登錄
2026-1-19
查看詳細資料
tangquanshuo
浙江-杭州
健 康
青铜级驾驶员
會員編號
552696
帖子總數
213
下载积分
2559 分
膜仔通汇
35 先令
註冊日期
2025-3-8
5号车#站票
发布时间 2026-1-11 22:39
发私信
引用
回复 3号车/板凳# 的帖子
🎃 使用 华为 发送
格式是o3d
會員編號
552696
精華
0
總積分
103
赛事币
0 分
信用分值
0
權限
15
來自
浙江-杭州
最後登錄
2026-1-19
查看詳細資料
宁东的翰斯
徐海浪
南京
健 康
白银级驾驶员
會員編號
493673
帖子總數
507
下载积分
17035 分
膜仔通汇
124 先令
註冊日期
2022-8-28
6号车#站票
发布时间 2026-1-11 23:10
发私信
引用
🎃 使用 红鱼的Win11 发送
你既然会用blender那你就直接用blender打开你的cfg看看有没有你新加的后视镜,建议还是单独导出一个新的o3d文件,后期测试没问题了在做合并
正在致力于制作OMSI2的南京公交涂装
會員編號
493673
精華
0
總積分
396
赛事币
0 分
信用分值
0
權限
20
來自
南京
最後登錄
2026-1-11
查看詳細資料
tangquanshuo
浙江-杭州
健 康
青铜级驾驶员
會員編號
552696
帖子總數
213
下载积分
2559 分
膜仔通汇
35 先令
註冊日期
2025-3-8
7号车#站票
发布时间 2026-1-12 20:39
发私信
引用
回复 6号车#站票 的帖子
🎃 使用 Win10 发送
OK谢大佬,其实我也是现学的网上和站内搜搜教程就上了
會員編號
552696
精華
0
總積分
103
赛事币
0 分
信用分值
0
權限
15
來自
浙江-杭州
最後登錄
2026-1-19
查看詳細資料
yhwww
健 康
黑铁级驾驶员
會員編號
565208
帖子總數
23
下载积分
39 分
膜仔通汇
20 先令
註冊日期
2026-1-12
8号车#站票
发布时间 2026-1-12 22:27
发私信
引用
🎃 使用 Win11 发送
这个做得好
會員編號
565208
精華
0
總積分
25
赛事币
0 分
信用分值
0
權限
10
最後登錄
2026-1-18
查看詳細資料
yhwww
健 康
黑铁级驾驶员
會員編號
565208
帖子總數
23
下载积分
39 分
膜仔通汇
20 先令
註冊日期
2026-1-12
9号车#站票
发布时间 2026-1-17 15:39
发私信
引用
🎃 使用 Win11 发送
你既然会用blender那你就直接用blender打开你的cfg看看有没有你新加的后视镜,建议还是单独导出一个新的o3d文件,后期测试没问题了在做合并
本帖最近评分记录
慕黑
下载积分
-200
2026-1-17 21:56
请勿灌水(乱打内容/纯表情/数字),谢谢合作 ...
會員編號
565208
精華
0
總積分
25
赛事币
0 分
信用分值
0
權限
10
最後登錄
2026-1-18
查看詳細資料
‹‹ 上一主題
|
下一主題 ››
版塊跳轉 ...
> 「新人报到帖!」
> 「游戏情报和预告」
> 「OMSI庭院区」
> 「OMSI1 mod区」
> 「OMSI1/2通用地圖mod」
> 「OMSI日常区」
> 「视频分享区」
> 「截图活动区」
> 「OMSI学院区」
> 「OMSI 2 mod区」
> 「巴士mod」
> 「地图mod」
> 「涂装mod」
> 「其他mod」
> 「OMSI提问区」
> 「OMSI国产mod区」
> 「过时国产mod回收站」仅猫大可见
> 「欧卡2/美卡教程交流」
> 「欧卡2/美卡截图区」
> 「欧卡2mod区」
> 「车头mod」
> 「地图mod」
> 「拖车mod」
> 「涂装mod」
> 「欧卡2答疑区」
> 「美国卡车模拟答疑区」
> 「美卡mod区」
> 「质子巴士综合区」
> 「模拟火车\模拟火车世界」
> 「模擬火車答疑區」
> 「质子巴士mod区」
> 「模拟火车mod区」
> 「质子巴士涂装区」
> 「TML巴士模拟专区」
> 「TheBus」
> 「长途客车模拟」
> 「旅游巴士模拟」
> 「生活心情分享」
> □-股市交流
> □-報到區
> 「现实巴士交流」
> □-报站大家庭
> 「现实卡车交流」
> 「现实铁路交流」
> 「轨道摄影活动区」
> 「模擬飛行遊戲」
> 「模擬飛行答疑區」
> 「模擬飛行mod」
> 「其它铁路模拟游戏」
> 「BeamNG驾驶模拟」
> 「BS21和BS18专区」
> 「BVE/openBVE列车模拟」
> 「其他模擬遊戲」
> 「都市巴士模拟」
> 「都市巴士提问」
> 「世界地铁」
> 「Simtra巴士模拟」
> 「模拟巴士16綜合區」
> 「Transport Fever」
> 「GTA5侠盗猎车手」
> 「极品飞车」
> 「巴士世界」
> 「LOTUS交通模拟」
> 「建築模擬2015」
> 「动物园大亨」
> 「都市運輸2 」
> 「其他巴士遊戲」
> 「其他卡車遊戲」
> 「三维导师论坛」
> 「三维导师提问」
> 「无限试驾」
> 「无限试驾提问」
> 「卡车之路 On The Road」
> 「Truck World: Driving School」
> 「RNR加州卡车王」
> 「RigNRoll綜合版」
> 「RigNRoll答疑版」
> 「RigNRoll截圖區」
> 「德国卡车模拟」
> 「德卡綜合區」
> 「英卡綜合區」
> 「奧卡綜合區」
> 「英德奧答疑」
> 「德卡mod版」
> 「德卡mod区」
> 「英卡mod区」
> 「通用mod区」
> 「德卡国产mod」
> 「18轮大卡车」
> 「18輪教學區」
> 「18輪截圖區」
> □-皮膚
> 「經驗交流區」
> 「18輪答疑區」
> □-車頭模組版 Truck Mods
> □-貨櫃模組版 Trailer Mods
> □-轎車及巴士 Car & Bus
> □-地圖與其它 Map & Extra
> 「欧洲卡车模拟1」
> 「歐卡交流區」
> 「歐卡答疑區」
> 「歐卡截圖版」
> 「歐卡mod版」
> □-歐卡1.2/3版mod版
> □-歐卡原創模组
> 「中國卡車模擬」
> 「斯堪尼亚模拟」
> 「卡车技能大赛」
> 「旋转轮胎」
> 「旋轉輪胎提问区」
> 「旋轉輪胎mod区」
> 「公告区」
> 「人事部」
> 「法務部」
> 「站务部」
> 「外事局」
> 「活动部」
> □-遊戲賽事
控制面板首頁
編輯個人資料
積分交易
積分記錄
公眾用戶組
個人空間管理
基本概況
版塊排行
主題排行
發帖排行
積分排行
交易排行
管理團隊
管理統計