
標題: [其他] 第三波V1.7版 -- 多个优秀MOD -----整合为一 [打印本页]
作者: pccddwind 時間: 2013-11-13 22:13 標題: 第三波V1.7版 -- 多个优秀MOD -----整合为一
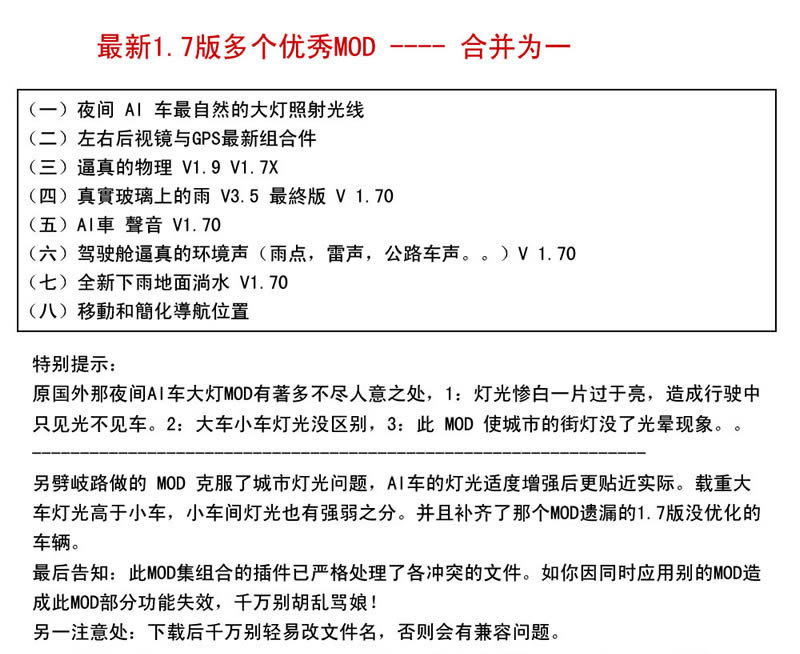
[attach]262260[/attach请点击文字图片放大阅读内容
[ 本帖最後由 pccddwind 於 2013-11-13
圖片附件: 未1.jpg (2013-11-13 22:13, 213.45 KB) / 該附件被下載次數 287
http://bbs.18wos.org/attachment.php?aid=262257
圖片附件: ets2_00032.jpg (2013-11-13 22:13, 88.4 KB) / 該附件被下載次數 293
http://bbs.18wos.org/attachment.php?aid=262258
圖片附件: ets2_00033.jpg (2013-11-13 22:13, 80.38 KB) / 該附件被下載次數 279
http://bbs.18wos.org/attachment.php?aid=262259
附件: 新建文件夹.zip (2013-11-13 22:13, 662.8 KB) / 該附件被下載次數 832
http://bbs.18wos.org/attachment.php?aid=262260
圖片附件: 未1.jpg (2013-11-13 22:19, 144.68 KB) / 該附件被下載次數 296
http://bbs.18wos.org/attachment.php?aid=262261
圖片附件: 未.jpg (2013-11-13 22:27, 91.12 KB) / 該附件被下載次數 288
http://bbs.18wos.org/attachment.php?aid=262262
作者: china7663116 時間: 2013-11-13 22:19
支持一下,沙发
作者: weihao 時間: 2013-11-13 22:21
这个帖子我要回复一下
作者: s1979 時間: 2013-11-13 22:36
感谢楼主分享!~
作者: longhongliang 時間: 2013-11-13 22:51
这个真的不错、太好了
作者: wokoss 時間: 2013-11-13 22:55
感谢楼主~~~
作者: ppydtt0002 時間: 2013-11-13 22:55
这个帖子我要回复一下
作者: 哈瓜皮 時間: 2013-11-13 23:05
好东东,谢大大
作者: zxy1106 時間: 2013-11-13 23:06
感谢楼主分享。
作者: jun134444 時間: 2013-11-13 23:19
谢谢分享 东西不错辛苦了啊
作者: qq8912114 時間: 2013-11-13 23:25
好东西先收藏了!
作者: dudukache 時間: 2013-11-13 23:35
好东西,谢谢楼主,辛苦了。
作者: t8500071 時間: 2013-11-13 23:37
刚开始玩。多多支持下
作者: 馬拉桑 時間: 2013-11-13 23:58
謝謝大大分享
作者: jarry752000 時間: 2013-11-14 00:38
不錯哦,謝謝大大的分享…
作者: marcused 時間: 2013-11-14 01:14
额。。碉堡了这个,开上会不会像轿车。。
作者: wzg821205 時間: 2013-11-14 01:24
感谢楼主的分享
作者: 344851322 時間: 2013-11-14 01:53
这个真是好东西啊!!
作者: szgwp 時間: 2013-11-14 05:44
謝樓主分享 下載看看~
作者: qq755493472 時間: 2013-11-14 06:10
感谢分享了 现在我用的第一波可以退休了
作者: 老宁波 時間: 2013-11-14 08:20
看看...........
作者: szl1973szl 時間: 2013-11-14 08:28
好东西支持
作者: asudehao 時間: 2013-11-14 08:45
不错不错 收下了
作者: oyyl000 時間: 2013-11-14 10:35
好东西,谢谢分享。
作者: ran306549981 時間: 2013-11-14 10:40
不错的东东
作者: 123345 時間: 2013-11-14 10:58
谢谢分享,收下了。
作者: llh780525 時間: 2013-11-14 12:15
xx .................
作者: syq350288938 時間: 2013-11-14 12:19
这个帖子我要回复一下
作者: 有你的 時間: 2013-11-14 14:35
好东西,谢谢楼主
作者: radiance 時間: 2013-11-14 14:37
謝謝分享 下載試試
作者: lianhui 時間: 2013-11-14 14:54
好!!顶楼主!!
作者: lygo336 時間: 2013-11-14 16:08
顶顶顶
作者: 义结金兰 時間: 2013-11-14 17:29
“第三波V1.7版 -- 多个优秀MOD -----整合为一”,在V1.7.1版能不能运行,下载试试
作者: 刘真锐 時間: 2013-11-14 18:27
我就要这个,谢谢了人。
作者: yg006 時間: 2013-11-14 18:33
这个帖子我要回复一下
作者: 喜大爷 時間: 2013-11-14 18:42
感谢楼主分享
作者: fjxb_6666 時間: 2013-11-14 18:46
感谢楼主
作者: 1807537805 時間: 2013-11-14 18:47
回帖是一种美德
作者: 老居 時間: 2013-11-14 19:04
第三波V1.7版 -- 多个优秀MOD 收藏了,谢谢!
作者: yilufa6877 時間: 2013-11-14 19:10 標題: 谢谢分享
谢谢分享 好东西哦啊
作者: qwd 時間: 2013-11-14 19:31
这个好啊 非常感谢
作者: dhurtur 時間: 2013-11-14 19:58
合格付款即可激活韩国锦湖
作者: nnmmb 時間: 2013-11-14 20:02
顶一下
作者: GP斌斌 時間: 2013-11-14 21:16
这个要的1
作者: JMAN2010 時間: 2013-11-14 21:22
very good
作者: woerwo 時間: 2013-11-14 22:32
希望真的有用,谢谢
作者: qiisxia 時間: 2013-11-14 23:47
谢谢楼主分享
作者: 健仔 時間: 2013-11-15 00:27
謝謝大大的分享…
作者: w628 時間: 2013-11-15 03:59
这个真的不错、太好了
作者: w6416 時間: 2013-11-15 04:52
感謝樓主分享~^^
作者: dfgdf 時間: 2013-11-15 12:43
好好好!!好用吗!!!
作者: weinan25 時間: 2013-11-15 14:05
感谢楼主
作者: 1363550451 時間: 2013-11-15 15:28
这个看着很棒谢谢楼主
作者: litao1992123 時間: 2013-11-15 16:37
谢谢
作者: e代 時間: 2013-11-15 17:53
謝謝大大的分享…
作者: 991610425 時間: 2013-11-15 20:18
谢谢分享 辛苦了兄弟 不错哦啊
作者: kkkfff139 時間: 2013-11-15 20:31
谢谢 我要了
作者: cn475873856 時間: 2013-11-16 10:35
谢谢
作者: heigui1988 時間: 2013-11-16 16:34
找的就是这个,谢谢!~
作者: litao1992123 時間: 2013-11-18 19:16
谢谢
作者: aopq123000 時間: 2013-11-18 21:19
谢谢分享
作者: w105723 時間: 2013-11-18 21:22
支持一下
作者: wdy442430938 時間: 2013-11-19 08:56 標題: 回復 #樓主 的帖子
感谢分享
作者: allah123 時間: 2013-11-19 10:39
谢谢楼主的分享!!!!!
作者: l001035884 時間: 2013-11-19 11:00
下载支持
作者: marysmith 時間: 2013-11-19 12:09
好东西。支持一下。
作者: arthur1217 時間: 2013-11-19 12:44
感謝大大的分享啊
作者: yyzz_8912456 時間: 2013-11-19 13:00
下载玩玩
作者: ctr0523 時間: 2013-11-19 13:48
感谢分享!!!
作者: yuzhenda 時間: 2013-11-20 17:02
这个真的不错、太好了
作者: pgy1974 時間: 2013-11-20 20:06
好东西 看看
作者: v273656 時間: 2013-11-21 02:38
在用第2波,看下第三波怎样。
作者: A2623269023 時間: 2013-11-21 02:56
这是
啥呀?
作者: xiaojun77777 時間: 2013-11-21 04:00
----------------
作者: xiaojun77777 時間: 2013-11-21 04:01
-----------------
作者: bennycheung 時間: 2013-11-21 09:31
謝樓主
作者: Hades0221 時間: 2013-11-21 10:04
必须顶你一下
作者: qq8736440 時間: 2013-11-21 10:14
不錯哦,謝謝大大的分享…
作者: tianlang0519 時間: 2013-11-21 13:01
感谢分享
作者: fc515 時間: 2013-11-28 12:08
求整合方法 修改后的文件怎么打包成MOD啊
作者: jun134444 時間: 2013-12-14 20:58
这个MOD不错,谢谢分享 东西不错
作者: ya_bmw_520i 時間: 2013-12-15 22:56
期待中~3q
作者: ya_bmw_520i 時間: 2013-12-15 22:57
期待中~3q
作者: 心语 時間: 2013-12-16 10:44
这个帖子我要回复一下
| 模载联合支援站 |
http://bbs.18wos.org/ |