网页加载慢?备用网址18wos.net
 English
发新主题

[交流] 天津公交观光2路缩线/服务改变通知

天津公交观光2路缩线/服务改变通知

🎃 使用 Win10 发送


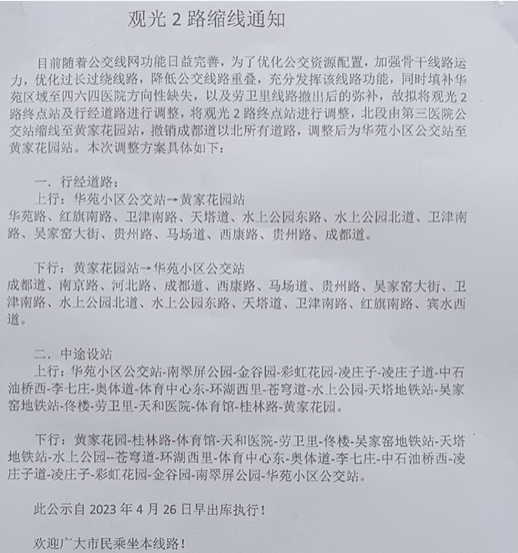
2023.4.26起,天津公交观光2路缩线至黄家花园站,车型同步更换为宇通7m纯电(ZK6706BEVG2),12m宇通混动下放给872路。

具体情况:观光2路缩线至黄家花园,撤销黄家花园以北所有站点、贵州路天和医院、近园里、水上村、周邓纪念馆、会宾园、山西宾馆、红旗南路地铁站、迎水北里、久华里、绮华里、华苑雅士道、天华里,天和医院改为双向站点,体育馆至天和医院之间增设劳卫里,天塔地铁站至华苑小区公交站之间增设水上公园、苍穹道、环湖西里、体育中心东、奥体道、李七庄、中石油桥西、凌庄子道、凌庄子、彩虹花园、金谷园、南翠屏公园站。

说几句:

真不理解天公,也不知道这咋想的。这换车我还行,但是这改线真受不了。真的...亲爱的天津公交集团就这样荒谬的拆分了一条又一条线路。

(以下转自B站评论区)

感觉,哎呀,怎么说呢,天公有难处可以理解,公交这个开销就是很大,但是咱也不能这么胡乱的切线玩儿吧,659那到底算个什么事情,切的稀烂,你干脆就把659整个取消了不就完了吗,留个区间有什么用,就基本和幽灵没什么太大的区别了,你这样以后比如说,有些人从大港到河北区,本来可以做659直达到的一些地方,现在可好,659倒855 关键是659现在这班次,可怜到极致,有可能有人说了,我可以倒别的车,问题是本来659可能花6块到了,现在一倒车,至少成本上得增加2块,一个人尚且如此,何况天津这么多人呢,所以天公照这趋势,真的,从我个人主观角度来说,活该欠老百姓骂,欠骂死,可能有一点言重,但是事实确实如此,因为公交确实是要赚钱的,但是公交从另一个角度来说算是一种半公益性性的东西,本身就是要亏钱的,你现在搞得好像都玩不起了一样,要是从一开始就认为不赚钱,那你何苦创出这些路线,运营这么长时间呢,当然讲真的,这里头肯定有很多历史因素,比如说上个世纪的一些工厂补贴,还有当时企业类公交等等,但是既然有些线路已经成为定局,而且反响还不错,何苦要取缔,做那费力不讨好的事情呢,当然有的线路不符合实际取消可以理解,这是正常现象,发这些的目的,实际上就是对于当下天公的种种迷惑操作的不理解以及一种窝火感,毕竟这么多年的公交,怎么现在竟感觉如此狼狈呢(仅限个人观点,不喜勿喷)




通知单:




[ 本帖最后由 omsi巴士迷 于 2023-4-26 11:45 编辑 ]

如需下载外网资源, 可以在模载私聊获取帮助。
本人联系方式 (注明来意):
微信号:taha36399
QQ:86861811

🎃 使用 华为 发送


原因很简单:为了更多人使用换乘优惠政策

多想藏着妳的好 只有我看得到

🎃 使用 从报废厂偷来的Win11 发送


659嘛,,,客流不行了,重线率太高(和186,866都是津港高速进港),再加上某政策,然后就被干了,关键是区间还特别鸡肋,想做他上班发现首班没发(区间首班9点),下班想坐他发现大灯都发完了(区间大灯16:00)还不如直接撤销了
在这里,引用下我给人家发线路更改建议时引用的话
建议大领导自己坐公交上下班,去看看本来一趟车就到的地方经过交委刀刀刀,非得倒好几次车才能到是什么感受?别打着“优化线网”撤线路了,因为换乘真的很费劲,不能为了换乘而换乘!

[ 本帖最后由 MC_Snapsnap 于 2023-4-29 17:58 编辑 ]

A.K.A Snapsnap
天津车迷
B站主页https://space.bilibili.com/1015729780?spm_id_from=333.1007.0.0
发新主题