English
论坛APP
论坛首页
免费注册会员 Register!
登錄
VIP和积分充值
银行
模拟股市
版主名录
幫助
简简切換
模载联合支援站
搜索
模载联合支援站
»
「欧卡2答疑区」
» 请教 Blender 怎么打开pmg
‹‹ 上一主題
|
下一主題 ››
發新話題
發佈投票
發佈商品
發佈懸賞
發佈活動
發佈辯論
發佈視頻
房屋交易信息
車票交易信息
興趣交友信息
打印
[提问]
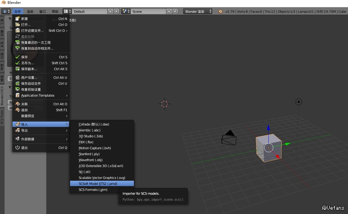
请教 Blender 怎么打开pmg
小妹我要吃
健 康
黄金级驾驶员
會員編號
358102
帖子總數
136
下载积分
62048 分
膜仔通汇
18 先令
註冊日期
2018-6-17
1号车/楼主#
发布时间 2018-8-19 19:18
发私信
引用
⚠️本提问已发布超过一年,若无隐藏内容,请勿回帖,违者视为灌水。
请教 Blender 怎么打开pmg
想改底盘 第一次玩 模型 不懂 两天了 也没能打开 底盘模型文件 劳烦各位神仙 指点一二
1.jpg
(214.31 KB)
2018-8-19 19:18
2(1).PNG
(97.34 KB)
2018-8-19 19:18
3(1).jpg
(143.76 KB)
2018-8-19 19:18
會員編號
358102
精華
0
總積分
666
赛事币
0 分
信用分值
0
權限
25
最後登錄
2026-4-15
查看詳細資料
‹‹ 上一主題
|
下一主題 ››
版塊跳轉 ...
> 「新人报到帖!」
> 「游戏情报和预告」
> 「OMSI庭院区」
> 「OMSI1 mod区」
> 「OMSI1/2通用地圖mod」
> 「OMSI日常区」
> 「视频分享区」
> 「截图活动区」
> 「OMSI学院区」
> 「OMSI 2 mod区」
> 「巴士mod」
> 「地图mod」
> 「涂装mod」
> 「其他mod」
> 「OMSI提问区」
> 「OMSI国产mod区」
> 「过时国产mod回收站」仅猫大可见
> 「欧卡2/美卡教程交流」
> 「欧卡2/美卡截图区」
> 「欧卡2mod区」
> 「车头mod」
> 「地图mod」
> 「拖车mod」
> 「涂装mod」
> 「欧卡2答疑区」
> 「美国卡车模拟答疑区」
> 「美卡mod区」
> 「质子巴士综合区」
> 「模拟火车\模拟火车世界」
> 「模擬火車答疑區」
> 「质子巴士mod区」
> 「模拟火车mod区」
> 「质子巴士涂装区」
> 「TML巴士模拟专区」
> 「TheBus」
> 「长途客车模拟」
> 「旅游巴士模拟」
> 「生活心情分享」
> □-股市交流
> □-報到區
> 「现实巴士交流」
> □-报站大家庭
> 「现实卡车交流」
> 「现实铁路交流」
> 「轨道摄影活动区」
> 「模擬飛行遊戲」
> 「模擬飛行答疑區」
> 「模擬飛行mod」
> 「其它铁路模拟游戏」
> 「BeamNG驾驶模拟」
> 「BS21和BS18专区」
> 「BVE/openBVE列车模拟」
> 「其他模擬遊戲」
> 「都市巴士模拟」
> 「都市巴士提问」
> 「世界地铁」
> 「Simtra巴士模拟」
> 「模拟巴士16綜合區」
> 「Transport Fever」
> 「GTA5侠盗猎车手」
> 「极品飞车」
> 「巴士世界」
> 「LOTUS交通模拟」
> 「建築模擬2015」
> 「动物园大亨」
> 「都市運輸2 」
> 「其他巴士遊戲」
> 「其他卡車遊戲」
> 「三维导师论坛」
> 「三维导师提问」
> 「无限试驾」
> 「无限试驾提问」
> 「卡车之路 On The Road」
> 「Truck World: Driving School」
> 「RNR加州卡车王」
> 「RigNRoll綜合版」
> 「RigNRoll答疑版」
> 「RigNRoll截圖區」
> 「德国卡车模拟」
> 「德卡綜合區」
> 「英卡綜合區」
> 「奧卡綜合區」
> 「英德奧答疑」
> 「德卡mod版」
> 「德卡mod区」
> 「英卡mod区」
> 「通用mod区」
> 「德卡国产mod」
> 「18轮大卡车」
> 「18輪教學區」
> 「18輪截圖區」
> □-皮膚
> 「經驗交流區」
> 「18輪答疑區」
> □-車頭模組版 Truck Mods
> □-貨櫃模組版 Trailer Mods
> □-轎車及巴士 Car & Bus
> □-地圖與其它 Map & Extra
> 「欧洲卡车模拟1」
> 「歐卡交流區」
> 「歐卡答疑區」
> 「歐卡截圖版」
> 「歐卡mod版」
> □-歐卡1.2/3版mod版
> □-歐卡原創模组
> 「中國卡車模擬」
> 「斯堪尼亚模拟」
> 「卡车技能大赛」
> 「旋转轮胎」
> 「旋轉輪胎提问区」
> 「旋轉輪胎mod区」
> 「公告区」
> 「人事部」
> 「法務部」
> 「站务部」
> 「外事局」
> 「活动部」
> □-遊戲賽事
最近訪問的版塊 ...
「OMSI日常区」
「欧卡2mod区」
「欧卡2/美卡截图区」
「經驗交流區」
「Transport Fever」
「英德奧答疑」
「美国卡车模拟答疑区」
「涂装mod」
「其他mod」
「现实巴士交流」
控制面板首頁
編輯個人資料
積分交易
積分記錄
公眾用戶組
個人空間管理
基本概況
版塊排行
主題排行
發帖排行
積分排行
交易排行
管理團隊
管理統計